新闻动态

联系我们

新闻动态

当前位置:首页 > 新闻动态

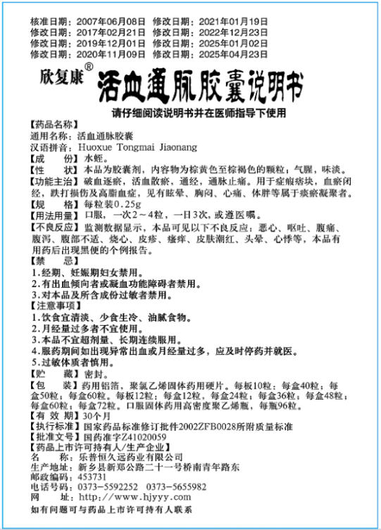
为进一步指导医师和患者用药,保障公众用药安全,根据国家药品监督管理局药品补充申请通知书,我公司对活血通脉胶囊说明书【不良反应】【禁忌】【注意事项】等安全相关内容进行了修订完善,现公告如下:

一、主要内容修订如下: 

【不良反应】

监测数据显示,本品可见以下不良反应:恶心、呕吐、腹痛、腹泻、腹 部不适、烧心、皮疹、瘙痒、皮肤潮红、头晕、心悸等,本品有用药后出现黑便的个例报告。

【禁忌】

1.经期、妊娠期妇女 禁用。

2.有出血倾向者或凝血功能障碍者禁用。

 3.对本品及所含成份过敏者禁用。

【注意事项】

1.饮食宜清淡、少食生冷、 油腻食物。

2.月经量过多者不宜使用。

3.本品不宜超剂量、长期连续服用。

4.服药期间如出现异常出血或月经量过多,应及 时停药并就医。

5.过敏体质者慎用。

二、实施说明

自本公告发布之日起,我公司生产的活血通脉胶囊将启用新修订版药品说明书。请广大医务人员、药品经营企业及患者关注本次修订内容,临床合理用药,患者请在医师指导下使用。

三、联系方式

如在使用过程中出现不良反应,可通过以下方式与我公司联系:

联系电话:0373-5592252,0373-5655995

电子邮箱:xxhjyyy@163.com

 

特此公告。

 

 

 

乐普恒久远药业有限公司

20250423


附:修订后活血通脉胶囊说明书